啟迪禾美衰老科學創研中心在國際頂級期刊參與提出線粒體自噬抗衰新機制打印
發布時間:2020-10-27來源:啟迪禾美
10月27日,福州大學教授、啟迪禾美科學顧問楊宇豐教授在細胞出版社(Cell Press)發行的細胞與分子生物學國際頂級期刊《Molecular Cell》(影響因子15.6)以長文在線發表了研究論文《Paradoxical Mitophagy Regulation by PINK1 and TUFm》,揭示了一種由PINK1和TUFm所介導的抗衰線粒體自噬調控新途徑,為篩選以線粒體系統為核心的抗衰活性物提供了重要的理論基礎。本研發論文由包括福州大學生命科學研究所、清華大學生命科學學院、清華長三角研究院衰老科學創新研發中心、清華長三角研究院浙江省應用酶學重點實驗室、天津大學等在內的學術研發機構共同完成;啟迪禾美CTO、清華長三角研究院衰老科學創新研發中心科學家李鈞翔博士參與了本項研究。
細胞衰老是包括皮膚老化,臟器細胞老化在內幾乎所有器官老化的底層原因。細胞內的線粒體(Mitochondria)是細胞的能量發生器,線粒體的正常運轉保證了細胞的活力。因此線粒體衰老是細胞衰老的底層原因之一。由日本科學家Yoshinori Ohsumi發現的自噬理論(Autophagy)獲得了2016年的諾貝爾生理學獎,研究發現自噬機制是細胞自我質控和淘汰老化的細胞內物質,保持細胞健康活力的重要機制。細胞內的自噬類別中有一類稱為線粒體自噬(Mitochondrial Autophagy; Mitophagy),參與線粒體的質量控制:產能效率低下或者受損的線粒體被選擇性的清除,從而維持線粒體整體的質量。如果線粒體自噬途徑受阻,亞健康狀態的線粒體將得不到及時的清理而逐步堆積,產生惡性循環,譬如產生更多的活性氧自由基等,最終影響細胞的最優活性,并且可能引發系統水平的炎癥反應。另一方面,線粒體自噬過度活躍將導致線粒體數量出現嚴重短缺。因此,精確調控線粒體自噬活力是維持細胞年輕化,實現細胞“脫毒”的底層機制。今年第31屆IFSCC國際化妝品科學大會(日本橫濱)上,Yoshinori Ohsumi教授應邀做了大會的主題開場演講,這也說明了這一系列發現對消費健康領域的未來帶來的劃時代意義。在線粒體自噬學說的基礎研究中,先前的研究表明PINK1, Parkin和Ubiquitin蛋白在線粒體自噬啟動中發揮了重要的作用,但是其中如何精細化的實現對新老線粒體的動態平衡的調節機制沒有得到清晰的詮釋,對線粒體自噬調節為基礎的活性成分開發形成了技術瓶頸。
而在本研究中,研發人員首次發現了PINK1和TUFm介導的線粒體自噬動態平衡的嶄新調節機制。TUFm除了具備先前已知的調控線粒體蛋白生產的功能外,還可以充當細胞器自噬受體促進線粒體自噬;另一方面,TUFm蛋白在線粒體外表面通過與PINK1互作而被磷酸化,卻能反過來抑制線粒體自噬。因此,PINK1與TUFm 一起構成了一把調控線粒體自噬的雙刃劍,幫助實現線粒體自噬的精細化調控。
論文中新發現的一種由PINK1與TUFm介導的線粒體自噬的雙刃劍調節機制
值得關注的是,本次研究中引入了兩套量化鑒定細胞中線粒體自噬的全新細胞功效模型。
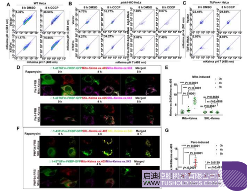
mKeima體系:【向細胞中轉染帶有線粒體靶向序列的mKeima基因的質粒,mKeima蛋白最終會被定位于線粒體基質內從而實現對線粒體的特異性標記。mKeima蛋白在pH 4和pH 7表現為不同的熒光激發性質,使用兩種不同激發波長的激光激發同一個細胞,其發射光強的比值可以表征線粒體自噬水平。】mitoTimer體系:【將Timer基因與線粒體靶向序列結合,獲得的MitoTimer蛋白能夠在線粒體富集,實現對線粒體狀態的檢測。Timer蛋白是紅色熒光蛋白dsRed的突變體,其熒光光譜會因為Tyr67殘基氧化而不可逆地從綠色變為紅色。MitoTimer蛋白能夠在細胞內穩定存在數天以上,因此適合用于較長時間的跟蹤檢測。紅/綠熒光發射強度比值上升,表示線粒體蛋白周轉的能力減弱,能夠反映線粒體衰老程度的加深,從而實現了線粒體年輕化程度的定量。】
論文中利用線粒體自噬功效模型進行的功效評價案例
在以上篩選模型的基礎上,研究人員通過添加不同的受試物(比如活性肽成分),利用流式細胞儀或者共聚焦顯微鏡進行分析,根據其發射光強比值相對于對照的變化情況,判斷線粒體自噬及衰老程度加強或者減弱,從而確定目的受試物在線粒體質量控制過程中的作用。以該模型作為量化篩選線粒體自噬調控活性成分的基礎,將為抗衰老化妝品原料開發提供全新思路。啟迪禾美專注于增齡性衰老問題的生物活性肽解決方案,并不斷通過與國內外衰老基礎研究的科研院所進行深度合作,探索活性肽創新研發體系和活性肽創新成分轉化機遇。啟迪禾美也將在未來基于線粒體自噬的研究成果和相關技術平臺,持續開發和布局一系列抗衰活性肽創新原料和產品解決方案。